
Writer: Harim Kang


위와 같이 input을 두개 주어서 아래와 같이 변환시키는 모델입니다.
모델을 시각화 해보려했지만, 층이 많아서 properties 위주로 살펴볼 수 있습니다.




위와 같이 심플한 구조로 설계하였으며, 복잡하지 않습니다.
harimkang/real-time-style-transfer-opencv
Convert background to style transfer in real time. Contribute to harimkang/real-time-style-transfer-opencv development by creating an account on GitHub.
github.com
$ pip install opencv-python
$ pip intall tensorflow==2.0.0
$ mkdir project
$ cd project
$ git clone https://github.com/harimkang/real-time-style-transfer-opencv.git
$ cd real-time-style-transfer-opencv
프로그램 실행
$ python Camera.py
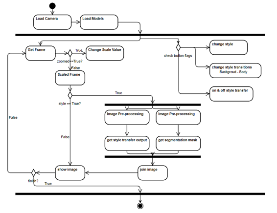
UI 구성 설명

새로운 스타일의 추가
새로운 스타일을 추가하여 테스트해보고 싶다면, 해볼 수 있습니다.
새로 추가하고자하는 스타일의 사진을 이미지 폴더에 추가합니다.

style_transfer.py 의 StyleTransfer 클래스에서 style_img 변수에 새로운 이미지를 추가해줍니다. (아래의 빨간 네모에 추가)

버튼도 추가해주어야합니다. Button.py의 ButtonManager 클래스에서 button_setting 함수를 수정해주면 됩니다. 기존의 코드처럼 새로운 버튼도 추가하여 btn_list에 추가해주시면 됩니다.

# btn10을 추가하는 예제
btn10 = Button("Button's Name")
btn_list = [btn, btn2, btn3, btn4, btn5, btn6, btn7, btn10]
self.add_button_list(btn_list)

현재는 여전히 FPS가 낮은 편이며, FPS를 향상할 필요가 있습니다.
FPS Improvement

(사)한국인공지능연구소의 Mevia-Lab 구성원
| 프로젝트 관리 MCP: Task Master AI -> Github 프로젝트 (2) | 2025.05.14 |
|---|---|
| 딥러닝 프로젝트 - Time Series Data Prediction (Matlab, LSTM) (0) | 2020.01.07 |
| openCV - 줌(Zoom) 기능 , 이미지 캡쳐, 동영상 녹화 기능 추가하기 (7) | 2019.12.28 |